新规发布!明确餐饮服务连锁企业食品安全主体责任
作者:admin | 分类:城市 | 浏览:5 | 日期:2025年09月28日近日,市场监管总局对外发布《餐饮服务连锁企业落实食品安全主体责任监督管理规定》(以下简称《规定》),加强餐饮服务连锁企业食品安全监督管理,督促其落实食品安全主体责任。
餐饮服务连锁企业是人民群众餐饮食品消费的重要渠道,具有覆盖地域广、交易量大、所涉人群多等特点,必须压紧压实其食品安全主体责任,紧盯企业总部、分支机构、中央厨房、门店等各个参与主体,以及采购、加工 *** 、贮存、配送等各个重要环节,切实防范食品安全风险,保障人民群众“舌尖上的安全”。
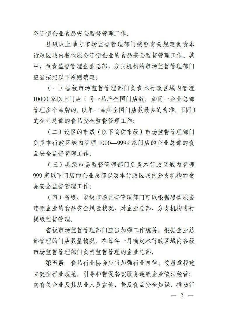
在监管机制方面,《规定》明确,门店数量在10000家以上、1000—9999家、999家以下的餐饮服务连锁企业总部的食品安全监管工作分别由省级、市级、县级市场监管部门负责;明确省级市场监管部门的工作统筹职责,要求其根据餐饮服务连锁企业总部管理的门店数量变化情况,在每年1月确定本行政区域内各级市场监管部门负责监督管理的企业总部。
在责任分担机制方面,《规定》要求,餐饮服务连锁企业实行贯通式管理,建立总部每月调度、分支机构每周排查、门店每日管控的工作制度和机制。同时,强调“抓住关键少数”,夯实企业总部管理责任,对企业总部“管什么”“怎么管”予以明确,细化企业总部在考核评价、人员培训、“互联网+明厨亮灶”、标准化管理、食品采购、食品安全投诉处置等方面的责任义务。
在法律责任方面,《规定》细化了餐饮服务连锁企业未按要求建立食品安全管理制度、未配备食品安全管理人员、进货时未查验许可证和食品合格证明文件、未向市场监管部门报告有关情况,以及企业总部转嫁自身应当承担的食品安全责任等违法情形的相应罚则,增强制度的刚性约束。林丽鹂


展开全文










54小时前
47秒前