置顶

王毅外长专机落地欧洲之前,欧盟对华连出两招,又是打“台湾牌”又打“关税牌”,但没想到的是,还不到24小时,意大利就率先选边站了,这事儿直接关系到中欧关系的走向。欧盟为什么偏偏在王毅访欧前对华出招?意大利怎么这么快就选边站,又做出了哪些关键表态?10月8日,王毅外长抵达罗马,开启新一轮的访欧之旅。可就在专机落地前一天,也就是10月7日,欧盟率先对中国出手了...

格隆汇10月14日|A股主要指数今日集体下挫,截至收盘,沪指跌0.62%报3865点,深证成指跌2.54%,指跌3.99%,科创50指数跌4.26%。全市场成交额2.6万亿元,较前一交易日增量2224亿元,超3500股下跌。

来源:新京报据央视新闻消息,今年年初,美国“杜鲁门”号核动力航母在苏伊士运河附近遭遇撞船事故,让五角大楼颜面大失。而近日,美国海军水兵向美国“商业内幕”网站爆料称,时隔8个月后,该航母仍未得到实质性修复。今年2月,“杜鲁门”号在埃及塞得港与一艘商船发生碰撞事故,造成航母右舷升降机附近船舷出现明显凹痕,周边管道严重变形。当时,美国海军并未透露“杜鲁门”号的...

北京时间10月14日凌晨,2016世界杯预选赛欧洲区小组赛D组第四轮比赛中,法国客场挑战冰岛。此役,法国国家队队长姆巴佩伤缺,已经提前返回皇马。上半场,帕尔森率先进球。下半场,恩昆库右路内切爆射扳平比分,马特塔破门完成反超,冰岛赫尔森单刀破门,最终比分定格在2-2平,法国队小组赛三连胜被终结,目前仍旧三胜一平保持不败,冰岛则是一胜一平两负。

■互动过去一周,佛山各个镇街都有哪些新闻值得关注?镇街周报,你pick谁做头条?(可多选)1、“双节”拼文旅,南庄凭何成佛山镇街顶流?2、“双节”揽收超6亿元!石湾的文商旅“破圈”密码3、“双节”假期丁财两旺,九江龙舟扛起了流量担当4、“微度假、到大沥”,这个国庆很火热5、从造爆款到造生态,丹灶“双节”吸金超4500万元6、人文杏坛,有了“世界级水乡”...

10月12日晚间,闻泰科技发表声明称,荷兰政府以莫须有的“国家安全”为由,对安世半导体实施全球运营冻结,是基于地缘政治偏见的过度干预,而非基于事实的风险评估。此举严重违背了欧盟一贯倡导的市场经济、公平竞争和国际经贸规则。安世半导体个别外籍管理层试图通过法律程序强行改变安世半导体股权结构,其诉求与荷兰政府指令高度联动,本质是借政治压力剥夺股东权利、颠覆公司合法...

10月6号,美国总统特朗普公开表示,针对向乌克兰提供“战斧”导弹这一事宜,他已经做出了决定。特朗普直言:“是的,我已经下定决心了。但是,我得弄清楚他们要用这些武器来做什么。你知道他们打算把这些导弹打到哪里去吗?我觉得必须得问这个问题。”值得一提的是,这是特朗普重新入主白宫之后,首次明确回应美国是否将批准向乌克兰提供具备强大战略打击能力的远程武器这一问题,此...

据环球等多家媒体报道,9月12日,美军希金斯号驱逐舰与英军里士满号护卫舰过航台湾海峡,东部战区组织海空兵力全程跟监警戒并有效处置。对此,不少网友不解地发问:既然两岸同属一个中国,国防部发言人表示台湾海峡不存在“国际水域”,那么,对过航台海的外国军舰,我们为什么总是跟监警戒,而不是拦截、驱离或开火?这就涉及《联合国海洋法公约》等有关规定和台海海域性质。

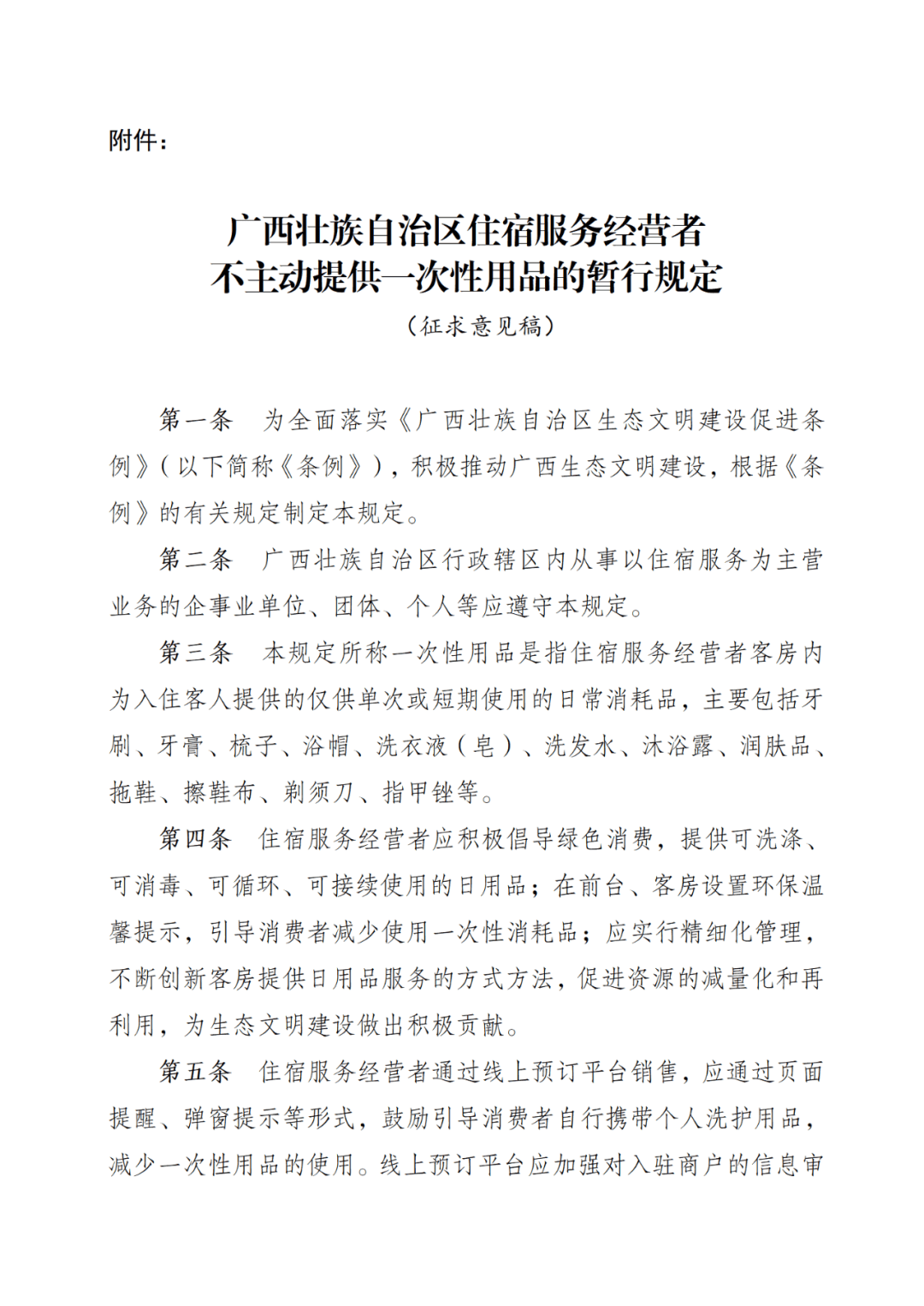
广西壮族自治区文化和旅游厅关于再次公开征求《广西壮族自治区住宿服务经营者不主动提供一次性用品的暂行规定》(征求意见稿)意见的通告根据《广西壮族自治区生态文明建设促进条例》规定,自治区文化和旅游厅组织起草了《广西壮族自治区住宿服务经营者不主动提供一次性用品的暂行规定》(征求意见稿)。为更广泛听取社会公众的意见和建议,现将征求意见稿通过我厅门户网站(日前,通...

图片来源:图虫金秋十月,正是马拉松赛事的高峰季。近日却传来多场马拉松取消的消息。10月6日晚,“隆景体育“微信公众号发布《关于取消2025临汾半程马拉松赛事的公告》称,原定于2025年10月12日举办的2025临汾半程马拉松因赛事计划调整取消。