置顶

极目新闻记者肖名远据新华社电,当地时间12月8日23时15分(北京时间8日22时15分)左右,日本本州岛北部的青森县东部海域发生7.6级地震。震中位于北纬41.0度、东经142.3度,震源深度约50千米,震级为7.6级。气象厅已对北海道太平洋沿岸中部、青森县太平洋沿岸、岩手县发出海啸警报。

12月8日,演员洪剑涛发布动态称,“致歉安昌古镇!”他在视频中称,那天公司一行人一块去浙江绍兴安昌古镇拍视频,当看到乌毡帽的时候觉得很好奇,于是提出能否试戴,商户回应称要试的话收费5元。他说当时听到要收费觉得挺无奈的,视频发出后还被网友质疑“白嫖”“不舍得5块钱”……洪剑涛说,自己当天走到第二家卖乌毡帽的店铺时得知可以免费试戴,随后付款78元。洪剑涛在...

12月8日,界面新闻从天眼查APP获悉,近日,大连万达集团股份有限公司、万达地产集团有限公司等新增1条恢复执行信息,执行标的17亿余元,执行法院为甘肃矿区人民法院,立案日期为12月5日。风险信息显示,目前,该公司存在10余条被执行人信息,被执行总金额超69亿元。此外,万达集团有历史被执行人信息29条,被执行总金额超过92亿元。该公司还涉及50条股权冻结信...

“美国像阿特拉斯(希腊神话中的擎天巨人)一样支撑整个世界秩序的时代已经结束。”美国白宫在最新发布的《国家安全战略》(NSS)中这样写道。美国NSS通常在美国总统任期的第一年发布,用于指导整个任期的外交和安全政策。2017年,特朗普在其第一份NSS中确立了“美国优先”的指导方针,并强调“大国竞争”的概念。但在这份33页的最新文件中,美国战略与国际问题研究中...

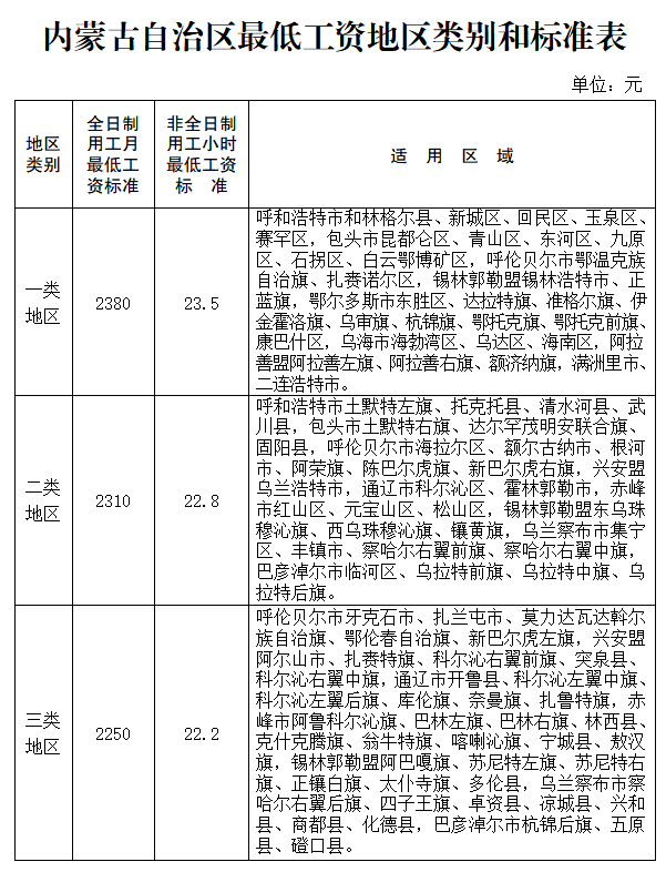
内蒙古自治区人民政府办公厅关于调整自治区最低工资标准的通知内政办发〔2025〕40号各盟行政公署、市人民政府,自治区各委、办、厅、局,各大企业、事业单位:根据《中华人民共和国劳动法》、《最低工资规定》等相关规定,结合我区经济社会发展和职工工资水平增长等情况,经人力资源社会保障部核准,自治区人民政府决定调整全区全日制月最低工资标准和非全日制工作小时最低...

中新经纬12月7日电(周奕航)“网上传的新国标电动车都没有车筐、不能带人,实际情况不是那样。”5日晚间,在北京市通州区一家雅迪电动车门店内,老板指着带有车筐和后座的电动车说道。近日,关于新国标电动车“储物空间不足”“无法搭载儿童”等讨论在网络上持续发酵,真实情况究竟如何?12月5日、6日,中新经纬以消费者身份,实地走访了北京市东城区和通州区的雅迪、爱玛、小...

12月2日至4日,全国妇联书记处书记、党组成员宋莉一行深入甘肃天水、陇南等地,宣讲党的二十届四中全会和全球妇女峰会精神,围绕妇女就业创业、留守儿童关爱、定点帮扶、乡村振兴等工作开展调研,强调妇联组织要充分发挥“联”字优势,凝聚各方力量做实做细关爱帮扶工作,创新开展巾帼建功系列行动,切实把党的关怀和温暖送到妇女儿童身边,有效提升妇女儿童的获得感、幸福感、安全感...

12月7日,2025深圳马拉松开跑,“最快女护士”张水华获得国内女子组第三名、所有女子组第六名,奖金6000美元。极目新闻记者统计发现,近50天以来,她参加了5场马拉松,总奖金超过20万元。今年34岁的张水华,是福建医科大学附属第一医院护士,2017年开始接触长跑。2025年8月31日,张水华在哈尔滨马拉松获得国内女子组冠军后,哭诉喊话希望领导支持她调休,...

8分钟生命接力:东航甘肃分公司联动兰州机场保障C919首例器官运输12月3日,东航甘肃分公司顺利完成C919飞机兰州执飞后的首例人体捐献器官运输任务。接到运输需求后,地服部迅速开通绿色通道,在各环节高效联动下,仅用8分钟便完成全部登机流程。据了解,该人体捐献器官将送往上海医院用于紧急移植手术,为等待救治的患者送去生的希望。来源:视听甘肃客户端编辑:祁...